回到主页
回到主页

《省级温室气体清单编制指南(2025年版)》实战: HFCs、全地类LULUCF、甲烷逸散核算难度"指数级"飙升,一线人员如何精准避坑?

· 中创观点
Section image

孟兵站(北京中创碳投科技有限公司)



问题Questions

《省级温室气体清单编制指南(2025年版)》在实际操作中,对开展区域清单工作带来哪些挑战呢?应用该指南开展温室气体清单服务时,面临的最大体系性挑战与破解路径是什么?实操"深水区"如何攻克高难度核算难题?数据现实"骨感"与指南要求"高精"如何平衡?《2025版指南》中的电力调入调出的间接排放量不纳入总量,仅作为信息项列出,是一个非常重要的方法变化?如何理解规则巨变背后的深层逻辑与现实意义?面对HFCs、LULUCF、甲烷等细分领域的复杂核算要求,编制人员应如何规避风险、确保数据精准性?《2025版指南》将如何发挥考核"定盘星"作用,助力地方实现精准降碳与高效治理?

解答Solution

一、挑战与突围:如何克服“无米下锅”的窘境,在"骨感数据"现实中,如何烧出"顶级菜肴"省级清单指南不仅对各省排放清单的建设有指导作用,对城市乃至县域一级的清单也有重要指导意义。开展温室气体清单服务中,面临的最大体系方面的挑战和难处是什么?

在长期的清单编制实战中,我们面临的最大挑战从来不是复杂的计算公式,而是活动水平数据的获取。这就好比做饭,指南提供了顶级的菜谱(计算方法),但我们往往面临"无米下锅"的窘境。

1. 统计滞后痛点:如何破解"两年期"数据时效性困局与跨越即时管理的鸿沟?

按照指南要求,编制高质量的清单需要依赖详细的能源平衡表。在省级层面,虽然各省都有上报国家统计局的能源平衡表,但这些数据往往要在次年的下半年才能经过审核返还给地方,导致清单编制存在至少一年半到两年的滞后性。这就造成了数据时效性极差,难以满足地方政府"即时考核、快速反馈"的管理需求。

下沉到市级和县级,问题则更加严峻。绝大多数地级市和县区根本没有编制能源平衡表的制度要求,统计基础极其薄弱。虽然在"十二五"期间统计系统曾对地市级进行过培训,但由于缺乏上级考核和强制性要求,地市级能源平衡表往往处于"没人管、没人编"甚至"编了也不敢拿出来"的状态。因为一旦数据不平衡或存在矛盾,统计部门不愿承担"背锅"的风险。因此,我们在做市县级清单时,往往需要花费大量精力去"死缠烂打"地协调数据,或者通过调研自行推算。

《2025版指南》的高要求实际上会"倒逼"地方数据治理能力的提升。清单编制涉及能源、工业、农业、林业、环保等多个部门的数据,编制过程本身就是一次跨部门数据整合的练习。长远来看,这有助于推动地方建立常态化的数据共享与核验机制,提升整体治理能力。

2. 颗粒度之困:指南高精度要求vs市县级能源数据缺失的博弈

由于新指南对精细化程度的要求更高(例如工业过程细分了24个行业,移动源核算要求更细致),在某种程度上反而加剧了数据获取的难度。例如,指南要求核算含氟温室气体、六氟化硫等非二氧化碳排放,但这些数据在现有的国民经济统计体系中几乎是空白,工信部门也没有完整的统计,编制团队只能依赖极其费时费力的企业调研或电话咨询。

在具体开展工作时,我们通常采取"以指南为纲,结合实际,抓大放小"的策略。

(1)重点领域攻坚:借力国家碳排放权交易体系"实测值",锁定"大头(如电力、钢铁、水泥)"数据质量。我们严格遵照指南,并充分利用全国碳市场已有的核查数据。目前,纳入强制碳市场(编者注:2011-2021.7.15的试点期、2017.12-2021.7.15的过渡期、2012.7.16-今的全国强制市场期)的企业已经积累了十余年的第三方核查数据,这些数据的准确性远高于宏观统计推算。我们通常会直接调用这些经过核证的"实测值"(编者注:这类数据主要基于企业实际生产台账,并结合部分重点行业(如火力发电、钢铁)已部署的二氧化碳在线监测系统数据,经过第三方核查后形成。相比宏观统计推算,其准确性显著更高。在清单编制中直接调用这些经过核证的企业排放数据,可有效确保重点排放源的数据质量。),这能确保重点排放源数据质量。

(2)本地化适配:面对移动源等统计空白,如何科学"人肉填坑"?例如在移动源核算中,国民经济统计无法区分汽柴油的具体用途(多少用于车辆、多少用于工业机械),也没有社会车辆行驶里程的统计。我们通常会联合交管部门获取车辆保有量数据,结合专家判断和典型调查,推算出各类车型的行驶里程和油耗。这种方法虽然存在不确定性,但在缺乏官方统计的情况下是唯一可行的路径。

(3)成本效益平衡:践行"抓大放小",在透明度中寻找核算最优解。对于那些占比极小(如小于1%)且获取数据成本极高的微小排放源,我们往往依据指南精神进行简化处理或做"抓大放小"的取舍,但在报告中会保持高度透明,明确说明哪些算了、哪些没算及其原因。

清单编制是一项在"科学追求完美"与"数据现实骨感"之间寻找平衡的艺术。新指南提升了标尺的高度,倒逼地方加强统计基础建设,但在统计体系完全跟上之前,编制人员依然需要依靠丰富的经验、专家判断以及多源数据(编者注:大气污染物与温室气体融合排放清单等可用于省级和城市温室气体排放清单数据校验)的交叉验证来填补空白。

Section image

二、规则巨变背后的"政治智慧":《2025版指南》中的电力调入调出的间接排放量不纳入总量,仅作为信息项列出,是一个非常重要的方法变化?如何理解规则巨变背后的深层逻辑与现实意义?

新版指南明确规定:电力调入调出产生的间接排放不纳入省级温室气体清单的总量,仅作为"信息项"列出。这一处理方式引发了不同视角的讨论,反映了清单编制在"科学工具"与"管理工具"之间的内在张力。

1. 实践先行:揭秘电力排放长期作为"信息项"处理的行业内幕

从专业服务机构的实践来看,电力调入调出作为信息项处理并非《2025版指南》的创新,而是延续了长期以来的实际操作惯例。在为省级政府编制温室气体清单时,电力调入调出的排放量虽然会计算并列示,但确实没有计入清单总量——这部分排放在清单报告中单独呈现,供参考使用。

在省级清单提交国家层面进行评审时,这种处理方式也是被认可的。电力调入调出的数据会展示,计算结果会列出,但不会合并到能源活动领域的排放总量中去。

2. 科学账本:严格遵循"生产端"原则,彻底杜绝重复核算重灾区

从科学核算的角度,将电力调入调出作为信息项处理有其合理性,核心理由是避免重复计算。电力消费产生的排放本质上是"隐含排放"或"间接排放"。电的生产端——火电厂——在发电过程中燃烧化石燃料产生了CO₂排放,这部分排放已经计入能源活动领域的化石燃料燃烧排放中。电作为二次能源被传输到消费端时,消费端使用电力本身并不直接产生排放。如果再将电力消费折算成隐含排放计入总量,就形成了重复计算——发电端算了一次,消费端又算了一次。

从科学道理上讲,清单作为一个地区排放的"账本",应当遵循"不重复、不遗漏"的原则。将间接排放纳入总量,在技术上确实造成了重复。在这一问题上,新版指南采取了将电力调入调出排放作为"信息项"报告,而不直接计入地区温室气体排放总量的做法,这是一种极具政治智慧的"双轨制"设计。

3. 政治账本:平衡区域公平,不让能源输出大省承担额外"碳债"

众所周知,中国各省的资源禀赋差异极大,内蒙古、山西、新疆等能源输出大省承担了国家主要的保供任务,它们燃烧了大量的煤炭,产生了巨额的直接排放,但这些电力实际上是被东部沿海等经济发达省份消费了。如果考核时只看物理排放,不考虑电力的跨区域流动,将所有减排压力都压在发电省份头上,显然是不公平的,也违背了"共同但有区别的责任"这一原则。因此,考核往往被视为一种需要平衡各方利益的"政治游戏",必须通过重新分配排放责任(即计算电力的调入调出)来平衡区域间的发展权益。

《2025版指南》的高明之处在于,它通过"信息项"的设计,巧妙地隔离了"科学账本"与"政治账本",化解了这一矛盾。将其列为"信息项",意味着各省依然必须算清楚这笔账,数据必须是透明、可展示、可追溯的。当国家需要进行碳排放"双控"考核时,考核部门可以随时依据特定的考核办法,提取这个信息项数据,将其加回总量中进行评价。这种设计既维护了清单编制作为科学调查的严谨性,确保了物理边界的清晰,又为政策考核预留了充足的接口和空间。实际上,在当前各省编制的"十五五"碳预算以及各类达峰行动方案中,电力调入调出的隐含排放依然是被纳入核心考量的,这也印证了该数据在管理层面的实际效用并未因"不纳入总量"而被削弱,反而在定位上更加精准。(编注者:该规则遵循"生产端核算"原则,即电力生产排放归属能源输出省份,消费省份仅记录相关信息用于跨区域协同分析,既避免重复核算,又兼顾能源输出大省与消费大省的减排责任公平性,是"科学账本"与"政治账本"的平衡设计)

Section image

三、实操"深水区":面对HFCs、LULUCF与甲烷,如何完成高难度避坑?

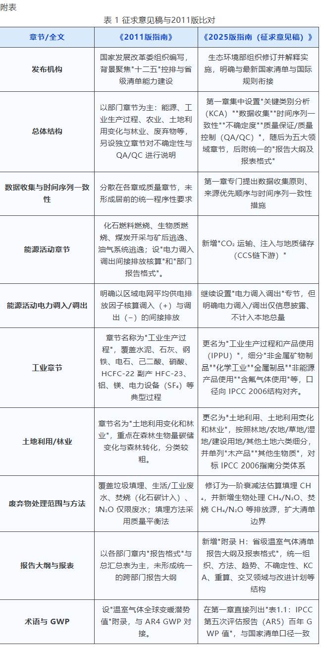
如果说《2011版指南》是"加减乘除"的基础题,那么《2025版指南》则是一道涉及多变量、高精度的"多元方程",其在实操层面的挑战是指数级上升的。这不仅体现在技术门槛的显著提高,更体现在对底层数据获取能力的极限施压。对于一线编制人员而言,这无疑是一场从"填空题"到"调查研究"的转型阵痛。

1. HFCs核算:当分散的排放源遇上"统计盲区",调研真的只能靠打电话?

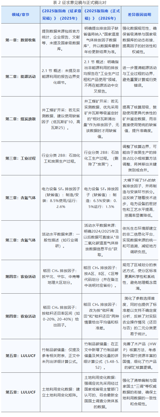
这类气体的排放源极其分散,且在我国现有的传统统计体系中几乎是盲区。在《2011版指南》时期,这部分往往被忽略或简化,但新指南要求全面覆盖。《2025版指南》将温室气体种类从早期的6种扩展至7类(增加了NF3),并显著细化了含氟气体(HFCs、PFCs、SF6)的核算边界。

《2025版指南》要求计算制冷、消防等行业HFCs在加工、运行、维修及报废全过程的排放。目前,省级统计体系中极度缺乏这类"存量设备"的台账数据(如全省范围内正在运行的空调、冰箱及其制冷剂种类和充注量)。对于NF3等新增气体,其在半导体制造等工艺环节的去除率和排放系数具有高度异质性,缺乏本地化实测数据将导致核算结果存在巨大偏差。

工业生产过程中,旧版往往只关注水泥、钢铁等大宗原材料,而新版涵盖了电子元器件制造、光伏制造、制冷设备制造等细分领域。

在过往的实战经验中,比如编制某市工业领域清单时,为了搞清楚电子行业的含氟气体排放,编制团队根本无法从统计局或工信局获得现成的"活动水平"数据,因为这些化学品的使用量并不在常规报表的统计范畴内。我们只能采用最原始的"笨办法"——打电话。团队不得不给一百多家企业逐一拨打电话进行调研,这种"人肉大数据"的方式效率极低,且企业配合度参差不齐,数据质量难以保证,这已成为制约清单精度的最大瓶颈。

2. LULUCF重塑:从单一森林到全地类矩阵,遥感技术如何跨界赋能?

新指南要求全地类核算,不仅包括森林,还要算农地、草地、湿地,甚至涉及土壤有机碳和死有机质碳库的变化。过去那种简单套用森林蓄积量乘以因子的做法已无法满足要求。现在,大尺度的核算往往需要引入遥感数据(RS)和地理信息系统(GIS)技术,去解析"国土三调"数据中的地类转换矩阵。我们需要知道过去一年有多少林地变成了耕地,有多少草地退化成了裸地,每一块土地的属性变化都对应着碳的释放或吸收。这对于传统的环保咨询团队来说,是一个巨大的跨界技术壁垒。

《2025版指南》对LULUCF领域的核算进行了根本性重塑,从仅核算林地扩展至农地、草地、湿地、建设用地和其他土地,并引入了收获木产品(HWP)碳库。技术挑战:土壤有机碳(SOC)的动态模拟;指南要求评估6类土地利用类型下30厘米深度矿质土的碳储量变化。这需要利用复杂的机理模型进行大规模的空间数据模拟。如何获取覆盖全省且具有20年时间跨度的一致性土地调查数据(如第三次国土调查数据与往年数据的衔接)是关键瓶颈。20年土地利用变化矩阵的构建:指南采用20年间隔法来判断土地利用转化;构建这种细化到亚类型的面积转移矩阵(如"农地转化为灌木林"),对省级地理信息系统(GIS)的处理能力和历史影像资料的完整性提出了极高要求。

3. 甲烷逸散:追溯废弃矿井与油气泄漏,为何说这是最琐碎的"细活"?

在能源领域,新增了废弃矿井的甲烷排放核算,这需要去寻找那些已经关闭多年的矿井资料,判断其封闭情况;在废弃物处理领域,除了传统的填埋,还新增了生物处理(堆肥、厌氧)的排放。在农村地区,分散式的堆肥量根本没有统计台账。

甲烷(CH₄)逸散排放核算的精细化与透明度。新增了"废弃矿井"和更详尽的"油气系统"排放源。技术挑战:废弃煤矿的动态清查,要求根据矿井关闭的时间间隔、淹没情况、瓦斯等级来追溯排放。在实际工作中,许多几十年前关闭的小煤窑往往缺乏档案记录,其"未淹没数量"和"瓦斯涌出量"极难量化。油气全产业链的泄漏监测:核算边界从井口覆盖至最终分配端,涉及成千上万个阀门、法兰和压缩机站台。油气泄漏往往存在"超级排放源",仅用缺省因子会显著低估实际排放。

历史数据衔接的挑战:另一个实操层面的挑战是历史数据的衔接。各省在过去十余年间已编制了多个年份的温室气体清单,形成了时间序列数据。新版指南在范围、方法、分类等方面都有调整,如果按新方法核算的结果与历史数据存在较大差异,如何处理?从科学角度,应当按照新方法对历史年份进行回算(recalculation)(编者注:指按2025版新方法对过往年份清单数据重新核算,以保持时间序列数据的一致性与可比性,是清单数据支撑长期趋势分析与考核的必要流程,但因工作量巨大,实操中需协调额外资源保障),以保持时间序列的一致性和可比性。但回算工作量巨大——相当于把过去十几年的清单全部重新编制一遍。实际操作中,有些省份过去的清单由不同机构编制,方法、范围可能都不一致,本身就存在时间序列不连贯的问题。新老方法的差异,会使这一问题更加复杂。对于编制机构而言,如果合同只要求完成当年清单,客户未必愿意为历史回算支付额外费用。结果可能是新老数据并存,给政策分析和趋势判断带来困扰。

更现实且残酷的挑战在于投入成本与技术要求的严重错配。随着近年来清单编制市场的"内卷",省级清单的编制费用已从早期的近百万大幅缩水,甚至出现几十万元包干的情况。然而,《2025版指南》带来的工作量却是成倍增加的——不仅范围扩大、精度提高,还新增了复杂的不确定性分析和严格的"联审"机制。

Section image

四、考核定盘星:《2025版指南》如何驱动"十五五"从能耗双控向碳双控转型?

《2025版指南》无疑是未来国家对地方进行碳考核的"基石"和"校准器",但我们要客观认识到,指望它直接作为年度考核的"即时计分板",在时效性上可能存在客观局限。

1. 破解时效局限:"快报预测"与"清单校准"构建的双轨制考核模型

温室气体清单的编制并非凭空而来,它严重依赖于官方的社会经济统计数据,特别是能源平衡表。而我国这套统计数据的生成周期通常需要一年半到两年。这种"由于统计体制决定的时效滞后"显然无法满足地方政府"年度考核"甚至"季度预警"的迫切管理需求。因此,直接拿滞后两年的清单数据来考核当年的政府绩效,在行政操作逻辑上是难以跑通的。

但这并不意味着清单在考核中没有用武之地。恰恰相反,它的核心价值在于提供一个精准的底座和校验基准。未来的考核体系很可能采取一种务实的"双轨制":在日常管理和年度初步考核中,使用基于快报数据(如煤炭销量、电力消费量等代理指标)建立的简化核算模型,即"轻清单",以保证考核的时效性和敏感度;而严格依据《2025版指南》编制出的详尽清单,则作为"重清单",用于对这些快速核算结果进行定期的"回溯校准"和"精度修正"。如果快速核算的数据与清单数据长期偏差过大,就必须以清单这本"大账"为准进行调整。这就像我们日常用手环测心率(快报),但每年体检要用心电图(清单)来确诊一样。

2.质量管控QA/QC,筑起应对高规格考核的防伪墙

未来的碳达峰碳中和综合考评办法,其考核对象可能会从传统的"人民政府"上升到"地方党政机关",落实"党政同责"(编者注:指地方党政机关共同承担碳达峰碳中和工作责任,未来碳考核对象将从"人民政府"上升至"地方党政机关",这要求清单数据具备更高的精准性与权威性)。一旦上升到这个高度,数据的质量就成了政治生命线。过去那种"大概齐"、"估一估"的数据将无法过关。《2025版指南》通过引入严格的QA/QC(质量保证/质量控制)体系和国家级的"联审"机制,实际上是为这套高规格的考核体系建立了一道防伪墙,确保每一个考核分值背后都有扎实的数据支撑。

清单的深层价值还在于指导地方"精准降碳"。考核只是手段,减排才是目的。通过新指南编制出的清单,就像一张高分辨率的CT片,能清晰地显示出该省的"病灶"在哪里——是某个特定工业过程的工艺排放激增,还是废弃物处理环节存在甲烷泄漏漏洞。基于这本细账,地方政府才能制定出切实的减排路线图,挖掘出诸如CCUS、甲烷回收、工业流程再造等深层次的减排潜力,而不是像过去那样仅仅依靠简单的拉闸限电来完成任务。

Section image
Section image
Section image
Section image

点评Comments

如果上期问答是从宏观大视野、大纵深的角度讨论区域温室气体清单方法,这一期直接进入实操环节。问答没有回避"数据缺失"、"统计滞后"和"经费不足"这些现实问题,以一种近乎"实战复盘"的姿态,给一线编制人员提供了"工具帖"。最犀利的地方是敢于承认清单编制在基层,可能会沦为一种"人肉大数据"的苦力活。尤其提到给上百家企业打电话获取数据,从业人员都会深有其感,其实一个省、一个城市,企业何止上百家。把"活动水平数据"定为最大瓶颈非常准确,用"顶级菜谱/无米下锅"类比,能让非技术读者瞬间理解专家是说什么。把能源平衡表的统计滞后(1.5–2年)讲得很直白,这确实是地方清单"管理用途"与"统计现实"之间最硬的矛盾之一。把 HFCs、LULUCF、甲烷逸散称为"深水区"方向正确,分散源+统计盲区+本地化参数缺失,确实是清单质量塌方的高发地带。

解答专家:孟兵站(北京中创碳投科技有限公司)

策划:孙新征(方圆检测认证集团有限公司)

责任编辑:孙新征(方圆检测认证集团有限公司)

文字编辑:宁志远(上海禾邦认证有限公司)

锐审人:宁礼哲

点评:老C

原文链接:https://mp.weixin.qq.com/s/QEiqLwjc6uNfSlVWLRQycg

订阅
上一篇
聚焦两会 共商发展 | 中创碳投董事长唐人虎出席北京市第十六届人民代表大会第四次会议并建言献策
下一篇
全国碳市场挂牌交易活跃度升高,碳价小幅波动
 回到主页
Cookie的使用
我们使用cookie来改善浏览体验、保证安全性和数据收集。一旦点击接受,就表示你接受这些用于广告和分析的cookie。你可以随时更改你的cookie设置。 了解更多
全部接受
设置
全部拒绝
Cookie设置
必要的Cookies
这些cookies支持诸如安全性、网络管理和可访问性等核心功能。这些cookies无法关闭。
分析性Cookies
这些cookies帮助我们更好地了解访问者与我们网站的互动情况,并帮助我们发现错误。
首选项Cookies
这些cookies允许网站记住你的选择,以提供更好的功能和个性化支持。
保存