回到主页
回到主页

"十五五"碳预算,谁是"法定度量衡"?国家最新

《省级温室气体清单编制指南(2025年版)》解读

· 中创观点
Section image

问题Questions

2026年1月4日,生态环境部重磅发布《省级温室气体清单编制指南(2025年版)》(以下简称《2025版指南》),从六种气体扩展到七种,章节与国家清单完全接轨。此番修订既是对省级温室气体清单核算工作的迭代升级,也引发了业内相关方对一系列关键问题的热烈探讨:省级温室气体清单曾发挥了哪些实质作用?省级指南、国家清单方法论以及 IPCC 方法论之间是什么关系?本次修订《2025版指南》最大的特色是什么?改版最大的理由或者动机是什么?《2025版指南》与《省级温室气体清单编制指南 试行》(以下简称《2011 版指南》)的显著差异是什么?释放出什么样的重要信息呢?新版指南在实现国家双碳目标,对各省的碳排放强度和总量考核方面,能发挥哪些重要的作用呢?是否意味着省市县双碳工作从粗放到精准硬考核的时代来临?

解答Solution

一、15年“摸家底”:省级清单如何从技术统计演进为“政治度量衡”?省级温室气体清单建设在各省低碳发展中,发挥了哪些实质性作用?

回顾中国省级温室气体清单建设15年历程,这绝非一项技术统计工作的迭代,而是从“摸清家底”到“精准度量”的演进,更是中国气候治理从“摸着石头过河”到“系统性科学治理”的生动缩影。

我们作为专业服务机构的实践,清单编制业务覆盖面相当广泛,累计完成的省级、市级、县级温室气体清单项目总数已达一百多个,这种从国家到省、市、县全覆盖的实践经历,使得我们对清单工作的演变脉络有着切身体会。我认为中国省级/或者说区域温室气体清单编制工作,从2011年国家发展和改革委员会发布《省级温室气体清单编制指南(试行)》至今,这项工作大体经历了三个阶段,每个阶段都映射出不同的政策导向与实战痛点,也发挥了不同作用。

1. 启蒙期(2011-2015):从“糊涂账”到“技术人才”的原始积累

国内各省对于温室气体排放的概念尚显模糊,家底完全是一笔糊涂账。得益于清洁发展机制(Clean Development Mechanism, CDM)基金的支持,全国31个省份启动了2005年和2010年两个年份的清单编制工作。那个时期的清单编制带有浓厚的“扫盲”性质,国家层面统一组织培训,各省则主要依托本地的科研院校、事业单位如地方环境科学研究院等“各自为战”,分领域认领任务。

客观来讲,当时的成果质量参差不齐,部分省份提交的2005年清单现在看来简直“没法看”,存在大量的数据缺失和方法误用。但不可否认的是,这一阶段具有开创性的历史功绩:它让各省第一次摸清了本地区温室气体排放的大致轮廓,知道了自己排了多少碳、吸了多少汇。更重要的是,它为中国培养了第一批懂清单、会算账的技术力量,为后续的体系建设完成了最初的人才积累。

2. 爆发期(2016-2025):当“碳强度”挂钩一票否决,清单下沉迈入“战国时代”

这一变化的根本驱动力,源于国家考核指挥棒的调整。在这一时期,省级人民政府的考核中引入了“单位GDP二氧化碳排放降低”(即碳强度)这一约束性指标。我印象深刻的是,这项考核当时占据了相当的权重,如果未完成将面临“一票否决”,而在具体的加分项中,温室气体清单的编制往往也能占据数分。

Section image

财政资金因此有了明确的支付依据,大量的第三方咨询机构涌入市场,清单编制从科研任务转变为政府购买第三方服务。这一时期出现了明显的“内卷”现象:一方面,随着市场竞争加剧,编制费用从最初的各领域数几十万,降至全领域打包几十万,价格战导致质量良莠不齐;另一方面,清单编制下沉至地市级甚至县级,需求量呈几何级数增长。然而,这一阶段也暴露了《2011版指南》的诸多局限性,特别是在实操中发现指南对很多工艺描述模糊,活动水平数据欠缺,颗粒度不够。且地方统计数据(特别是地级市层面的能源平衡表)严重匮乏。尽管如此,这一阶段通过高强度的“实战演练”,让我们深刻认识到了统计基础薄弱这一核心痛点,也积累了海量的实测数据与地方经验。

3. 精准期(2026起):迎接“碳双控”时代,清单正式晋升考核“核武器”

如果说前两个阶段的成果可能是“束之高阁”的参考资料,那么在即将到来的“十五五”时期,随着国家从“能耗双控”全面转向“碳排放双控”(总量和强度双控),(编者注:双控是指碳排放总量控制与强度控制相结合的制度,2024年《加快构建碳排放双控制度体系工作方案》明确推进该制度)温室气体清单将极有可能成为地方党政领导考核的“法定度量衡”。根据目前的政策信号,未来的碳达峰碳中和综合考评办法,考核对象将从“人民政府”上升到“地方党政机关”,其政治站位与严肃性不可同日而语。在这一背景下,刚刚发布的《2025版指南》实际上是为国家未来的精准考核提供了一套统一、科学的底座。清单不再仅仅是一本账,它是地方制定减排路径、挖掘减排潜力、应对国家考核乃至国际履约的最核心的数据支撑工具。

"十四五"前几年,地方政府的双碳工作重心从原先的清单编制(编者注:摸清排放底数为主)更多转向碳达峰行动方案(编者注:明确减排路径为主)的编制。2021年国务院发布《2030年前碳达峰行动方案》后,各省、各市纷纷编制本地区的碳达峰行动方案。其方案中涉及碳排放预测的部分,其核算方法与清单编制中能源活动和工业生产过程领域的方法大同小异,只是相对简化。(编者注:其核心方法基于清单编制的方法论简化而来,区别在于前者强调“精准溯源”,后者强调“趋势预判”)

从2022年开始,国家层面对碳排放统计核算体系建设的重视程度明显提升。国家发展改革委、国家统计局等部门先后印发了《关于加快建立统一规范的碳排放统计核算体系实施方案》(2022年)、《加快构建碳排放双控制度体系工作方案》(2024年)等重要文件,明确提出从地方碳考核、行业碳管控、企业碳管理、项目碳评价、产品碳足迹五个维度构建完整的碳排放统计核算体系。清单作为核算一个地区整体排放情况的工具,在这一体系中具有基础性地位。

2025年更是一个重要节点。国家发展改革委要求所有省份在“十四五”收官(2025年底)提交"十五五"碳排放预算,各地在编制碳预算时采用的核算方法,与清单中能源活动和工业生产过程领域的方法基本一致,只是简化版本。

《2025版指南》的正式发布,对数据来源、核算方法、准确性、科学性等方面提出了更高要求,对于支撑地方政府"双碳"工作将发挥重要的基础支撑作用。

综合来看,清单的实质性作用在不同阶段有不同体现:第一阶段主要是"摸清家底"和"培养队伍";第二阶段通过纳入考核获得了制度保障,但考核分值有限,清单数据的实际应用并不充分,很多地方编制完成后便"束之高阁";第三阶段随着"双碳"目标的确立和碳排放双控制度的推进,清单有望真正发挥其作为地方碳排放"法定度量衡"的作用,成为支撑精准降碳的量化工具。

Section image

二、揭秘“血缘”脉络:IPCC、国家清单与省级指南的梯次关联?清单实战和理论研究人员如何清晰看懂方法论演化图?

对于从事清单编制的专业人员乃至学术研究者来说,厘清省级指南、国家清单与政府间气候变化专门委员会(IPCC)指南之间的“血缘关系”至关重要。这不仅仅是技术标准的选择问题,更是一套严密的国际政治与科学治理逻辑的投射。

Section image

1. IPCC指南:全球气候变化的科学基石与履约共识

《2025版指南》的核心架构依然是对标《2006年IPCC国家温室气体清单编制指南》(以下简称《2006 IPCC指南》),而非全面采纳《2019年IPCC国家温室气体清单编制指南修订版》(以下简称《2019年修订版》)。这其中的核心逻辑链条始于国际气候治理的顶层设计——《巴黎协定》(Paris Agreement)。(编者注:《巴黎协定》下的核心履约机制,要求缔约方提交“两年期透明度报告(BTR)”时以《2006年IPCC指南》为主要核算依据,这是2025版指南主体框架对标该版本的关键政策背景)

根据《巴黎协定》下的“强化透明度框架”(Enhanced Transparency Framework, ETF)及其《模式、程序和指南》(MPGs),所有缔约方在提交“两年期透明度报告”(Biennial Transparency Report, BTR)时,“应”(shall)使用《2006 IPCC指南》,同时只是“鼓励”(should)使用《2019年修订版》。因此,IPCC指南在本质上是全球科学界达成的一种共识性工具,它确立了温室气体核算的基本科学原理、分类标准和计算方法。

2. 国家清单:对标国际规则,将“科学语言”转化为“中国规范”

国家清单的定位非常明确,它是国家向联合国气候变化框架公约(UNFCCC)履行国际义务的载体。中国作为《巴黎协定》的重要缔约方,为确保提交给联合国的国家清单报告(作为BTR(Biennial Transparency Report)的一部分)符合国际合规性要求,其方法学必须与《2006 IPCC指南》保持主体框架的一致。国家清单编制团队制定了国家级的清单编制指南,这实际上是将IPCC的通用科学语言翻译并转化为符合中国国情的操作规范。

3. 省级清单:服务地方管理的“降维”利器,确保核算硬对齐

省级指南的定位则主要是服务于地方管理。生态环境部发布的《2025版指南》,其本质是将国家清单的方法学“降维”应用到省一级行政单元。这就形成了一个清晰的传导路径:国际规则(IPCC/UNFCCC)→ 国家清单(履约)→ 省级清单(地方管理)。为了保证数据的一致性、可比性和加总的可行性,省级指南必须在方法学上与国家清单保持“硬对齐”。如果在《2025版指南》中去掉“省级”二字,并剔除掉“电力调入调出”这一具有鲜明区域特色的核算项,你会发现它与国家清单的方法学几乎没有本质区别。

这并不意味着《2025版指南》对国际最新进展视而不见。事实上,虽然主体框架沿用2006版,但在具体参数和特定领域,《2025版指南》已经吸收了《2019年修订版》的诸多精华。例如在土地利用、土地利用变化和林业(LULUCF)领域的缩写,《2025版指南》将其核算范围从原森林扩展至农地、草地、湿地等6类土地利用类型及土壤有机碳、死有机质等碳库,是核算体系的核心升级领域),以及一些新兴技术(如碳捕集利用与封存,CCUS)的处理上,新指南都体现了与时俱进的特征。这与美国EPA、欧盟等发达经济体的做法也是殊途同归的——它们在最新的国家清单中,也普遍以《2006 IPCC指南》为根基,但在不确定性评估、特定部门参数上大量引用《2019年修订版》。因此,研究人员在看待这一体系时,应将其视为一个“以履约合规为基础,兼容最新科学进展,服务地方双碳管理”的层级化工具体系。

Section image

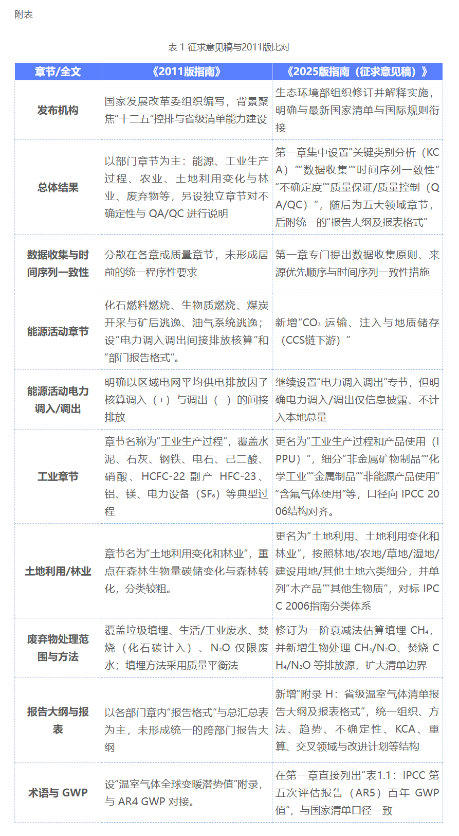
三、系统性重构:解析《2025版指南》“三大特色”与扩容信号?改版最大的理由或者动机是什么?《2025版指南》与《2011版指南》的显著差异是什么?释放出什么样的重要信息呢?

《2025版指南》的发布是中国构建统一规范碳排放统计核算体系的关键里程碑。与《2011版指南》相比,新版指南在篇幅上大幅增加——如果说旧版指南的文字量是"1",新版可能达到"5"乃至更多。这种变化背后,蕴含着对数据质量、核算精度和应用场景的全新要求。

与使用了十多年的《2011版指南》相比,新版指南绝非简单的修补,而是一次系统性的重构与升级。其最大的改版动机在于响应国家“双碳”战略的精准管理需求,解决旧版指南在覆盖范围不全、方法学滞后、数据精度不足等方面的瓶颈,为即将到来的“十五五”碳排放总量和强度“双控”制度提供坚实的数据支撑。

新版指南最显著的特色可以概括为三个方面:全面性、时代性与用户友好性。

1. 全面性:大幅查漏补缺,24个行业实现工业过程“全覆盖”

《2011版指南》内容相对单薄,而《2025版指南》在篇幅和深度上都有了质的飞跃。例如在工业生产过程领域,排放源类别从旧版的12个行业扩展到了7大类、24个行业,全面覆盖了非金属矿物、化学工业(含多种温室气体)、金属冶炼、电子工业等,特别是明确了所有“非能源利用”(如石化原料用作材料)的碳排放均需归入此领域,填补了大量核算空白。在土地利用领域,旧版仅涵盖森林,而新版将范围扩展至农地、草地、湿地、收获木制品等所有主要土地利用类型及碳库(含死有机质、土壤有机碳),实现了全地类的完整核算。在废弃物处理领域,不仅升级了填埋处理的计算方法(从质量平衡法升级为一阶衰减法),还新增了废弃物生物处理(堆肥、厌氧消化)和焚烧处理的非二氧化碳排放核算。

2. 时代性:捕获新质生产力,CCUS等新兴减排路径正式入列

《2025版指南》敏锐地捕捉到了近年来出现的新技术和新工艺。最典型的就是新增了二氧化碳捕集、利用与封存(CCUS)的核算方法,这在十年前几乎是不可想象的,但现在已成为重要的减排技术路径。此外,在农业活动中新增了秸秆田间焚烧的核算,在废弃物处理中纳入了生物处理技术,这些都反映了社会经济发展和技术进步对清单编制提出的新要求。

3. 用户友好性:从“算术题”到“说明书”,手册化体例降低上手门槛

《2025版指南》在体例设计上更加注重使用者的体验。旧版指南直接从第一个领域"能源活动"开始,使用者需要具备一定的专业基础才能理解如何操作。

《2025版指南》在正式核算内容之前,设置了系统性的导引章节,包括:清单编制涉及的术语定义、指南的使用原则和程序、排放源和吸收汇的分类体系、活动水平数据的收集方式等。这相当于为使用者提供了一份"使用说明书",即便是首次接触清单编制的人员,从第一章看起也能建立起整体框架认识。从实际编制工作的角度看,这种用户友好性的提升十分必要。清单编制涉及面广、数据量大、方法复杂,没有清晰的指引容易出现理解偏差。新版指南的体例优化,有助于提升清单编制的规范性和一致性。

这次改版释放出的最重要信息是:国家对碳排放数据的质量要求已经上升到了前所未有的高度。生态环境部近年来严厉打击碳市场数据造假,强调数据的“可比性、一致性、透明度、准确性、完整性”。《2025版指南》要求编制过程中进行严格的质量保证与质量控制(QA/QC)(编者注:质量保证/质量控制(Quality Assurance/Quality Control)的缩写,2025版指南新增系统性QA/QC流程与国家级联审机制,是保障清单数据“法律级”效力的核心制度设计),甚至引入了“联审”机制,这表明清单数据将不再是“算完即止”的参考数,而是要经得起历史检验、能够支撑实质性考核的“法律级”数据。

Section image

四、溢出价值:不只是考卷,更是全社会低碳转型的“底层代码”;《2025版指南》潜在应用价值?

跳出单纯的行政考核视角,《2025版指南》实际上正在成为中国碳数据领域的“基础设施”,其潜在的应用价值将远远溢出政府管理的边界,渗透到行业、园区乃至企业的毛细血管中,成为全社会低碳转型的通用语言。

1. 行业标准拼图:构建从地方到产品、项目的统一核算通用语

自2020年“双碳”目标提出以来,我国建立起面向组织、产品、项目、园区等各个层面的碳排放核算标准和方法学:一是企业层面,即“组织碳盘查”,全国碳市场要求发电、石化、化工、建材、钢铁、有色、造纸、民航等重点行业企业报送年度温室气体排放报告,生态环境部发布的重点行业《企业温室气体排放核算与报告指南 钢铁行业(CETS—AG—03.01—V01—2024)》、《企业温室气体排放核算与报告指南 铝冶炼行业(CETS—AG—04.01—V01—2024)》等以及GB/T 32151《温室气体排放核算与报告要求》的54个行业标准;二是产品层面,即“产品碳足迹”,伴随国际绿色贸易壁垒深入发展,我国加快了产品碳足迹标准体系建设,开展了产品碳足迹标识认证试点;三是项目层面,即“项目减排量核算”,2024年1月全国自愿减排市场重启后,生态环境部相继发布了造林碳汇、并网光热发电、并网海上风力发电等18个方法学。四是园区层面,为配合零碳园区建设,国家发展改革委、工业和信息化部、国家能源局2025年联合发布了《零碳园区碳排放核算方法(试行)》。此次发布的《省级温室气体清单编制指南(2025年版)》,是在2011年发布的《省级温室气体清单编制指南(试行)》的基础上进行的更新完善,为各地区碳排放核算提供指导。至此,我国碳排放核算体系集齐了最后一块“拼图”,为“十五五”时期实施“地方碳考核、行业碳管控、企业碳管理、项目碳评价、产品碳足迹”奠定了基础。

在这种情况下,层级最高、覆盖最全、方法科学的《2025版指南》自然就成了事实上的“参考书”和“红宝书”。它实际上确立了一套从国家到地方再到行业的通用数据范式。其他领域的核算,如组织、产品、项目碳排放的核算大概率都会借鉴甚至直接套用省级指南中的分类逻辑和计算方法。

2. 因子库富矿:为中国产品跨越绿色壁垒,提供本土化的数据支撑

清单编制过程中积累的大量本土化数据——从不同产地煤炭的元素碳含量、热值,到特定工业过程的转化系数,再到不同气候区农田的排放因子——将成为全社会共享的公共数据资产。这对于当下火热的产品碳足迹计算具有决定性意义。目前,我国企业在计算产品碳足迹时,往往苦于缺乏本土背景数据,不得不引用欧盟或美国的数据库,这不仅导致结果失真,还往往因为使用了国外的高默认值而在国际贸易中吃亏。而省级指南所确立的参数体系,经过长期的实测和验证,将为从“宏观区域”到“微观产品”的数据传导提供关键的连接点,助力中国产品在国际贸易中跨越绿色壁垒,争取国际话语权。

3. 投融资导航:为绿色金融指明投向,用“碳语言”赋能投资决策

对于科研机构而言,这是一套标准化的研究范式,有助于开展跨区域的比较研究;对于金融机构而言,清单数据揭示的区域排放结构和减排潜力,是绿色金融资金投向的重要风向标。银行和投资机构可以依据清单识别出哪些行业是高碳风险区,哪些领域(如CCUS、生物质利用)是未来的减排蓝海。它不仅是一本“账”,更是一套通用的“碳语言”,帮助政府、企业、金融机构等不同利益相关方在同一个频道上对话,共同推动社会的低碳转型。

《2025版指南》的发布,标志着中国碳排放管理从“粗放估算”时代正式迈向了“精准核算”时代。尽管在数据基础和实操成本上仍面临挑战,但它构建的这套科学、严谨、统一的核算体系,无疑将成为中国实现“双碳”目标征途中最坚实的铺路石。

Section image
Section image
Section image
Section image

点评Comments

这是一个具有多年从业经验且大格局的专家才能给出的问答。唯有如此,才能把中国区域级温室气体清单建设在时间脉络上分析得这么透彻。这种时间分段,我从来没有见过,因为没有常年实战经验和深度思考,是不可能把握其中的关键节点。敢于承认行业乱象,难能可贵。温室气体清单方法学非常复杂,很难用三言两语就把这个事情梳理清楚。只有对新版《2025版指南》和老版《2011 版指南》指南都非常了解,才能抓住里面的结构性变化。更难能可贵的是,对《2025版指南》溢出价值的深度思考。与IPCC 指南每次改版影响类似,一个高品质的指南,不是仅仅针对清单建设,而且会渗透到各个领域。解答其实是做了展望,给所有指南的应用者指出了一个在市场和研究上突破的重要方向。我觉得这个问答值得所有从事双碳研究的人员收藏和仔细品味。因为排放核算是所有双碳工作的底座,而排放核算的底层逻辑就是清单方法学。《2025版指南》应该是中国最新的唯一一个官方全口径温室气体清单方法学。把这个清单方法学的脉络、内容、结构、意义理解透彻,是任何一个双碳领域从业者的基本功。

专家解答:孟兵站(北京中创碳投科技有限公司)

策划:孙新征(方圆检测认证集团有限公司)

责任编辑:孙新征(方圆检测认证集团有限公司)

文字编辑:周泉(Intertek 天祥检验服务(上海)有限公司)

锐审人:宁礼哲

点评:老C

原文链接

https://mp.weixin.qq.com/s/9eKfRlUkLx532QVcrPyI0Q

订阅
上一篇
别让孩子的科技梦,只停留在屏幕里
下一篇
国内碳市|全国碳市场履约结束,交易量降幅明显,CEA25上线交易
 回到主页
Cookie的使用
我们使用cookie来改善浏览体验、保证安全性和数据收集。一旦点击接受,就表示你接受这些用于广告和分析的cookie。你可以随时更改你的cookie设置。 了解更多
全部接受
设置
全部拒绝
Cookie设置
必要的Cookies
这些cookies支持诸如安全性、网络管理和可访问性等核心功能。这些cookies无法关闭。
分析性Cookies
这些cookies帮助我们更好地了解访问者与我们网站的互动情况,并帮助我们发现错误。
首选项Cookies
这些cookies允许网站记住你的选择,以提供更好的功能和个性化支持。
保存